11
本站搜索:
设为首页 加入收藏 联系我们
  • 1
  • 2
  • 3
  • 4
  • 5
           栏目导航  华亿首页(中国)网页版>>资讯广角>>
  共有 19589 位读者读过此文       
【双击鼠标左键自动滚屏】【图片上滚动鼠标滚轮变焦图片】    
 

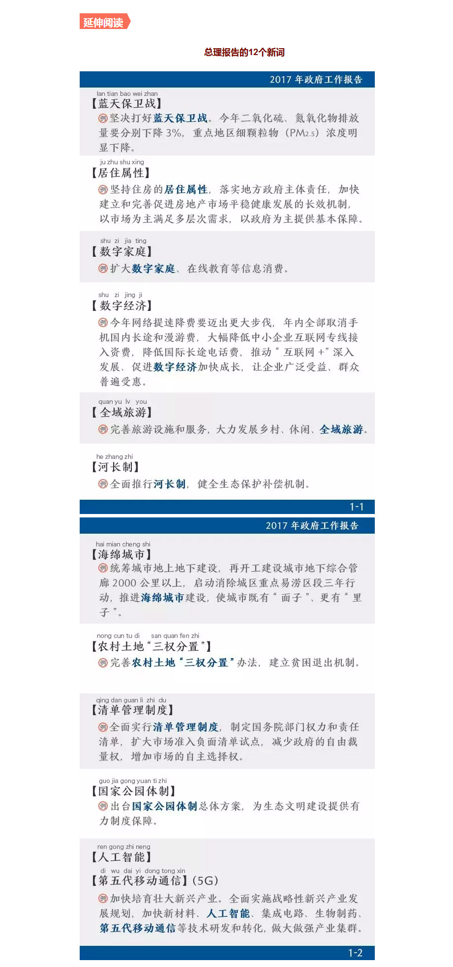
总理报告,这8句话真给力(附12个新词)

  发表日期:2017年3月6日   来源:中央人民政府网站        【编辑录入:xhyyysl


  昨天上午,十二届全国人大五次会议在京开幕,国务院总理李克强作政府工作报告。

  各级政府要坚持过紧日子,决不允许增加“三公”经费;政府要带头讲诚信,决不能“新官不理旧账”;坚决打好蓝天保卫战……总理报告金句不断,给力!



 









 


 


上一篇:2016中国经济看点多:增速重回第一 总量破70万亿
下一篇:截止6月底全国共有735处煤矿产能发生变化

 相关专题:

· 专题1信息无

· 专题2信息无
 
  热门文章:
 · 萍乡矿业集团华亿首页(中国)网页版组织结构[326010]
 · 萍乡矿业集团华亿首页(中国)网页版简介[299630]
 · 集团华亿首页(中国)网页版领导班子[278695]
 · 工程监理[251714]
 
 相关文章:
 · 萍乡市人大常委会党组书记、主任颜小龙走访慰问萍矿集团困难职工[766]
 · 萍乡市人大常委会主任吴运波调研萍矿集团矿区工业遗存保护利用情况[2470]
 · 萍乡市人大常委会主任吴运波到萍矿集团看望慰问生产一线干部职工[1731]
 · 萍矿集团领导走访慰问老干部、全国劳模、全国党代表和全国人大代表[3740]

相关评论(评论内容只代表网友观点,与本站立场无关!)
相关评论无
发表、查看更多关于该信息的评论 将本信息发给好友 打印本页
我要报警
Copyright © 2001-2016 pxcoal.com, All Rights Reserved
赣ICP备16003507号
华亿首页(中国)网页版宣传部制作
E-mail:pkxcbgj@163.com Tel:0799-6582927