11
本站搜索:
设为首页 加入收藏 联系我们
  • 1
  • 2
  • 3
  • 4
  • 5
           栏目导航  华亿首页(中国)网页版>>经营动态>>
  共有 17967 位读者读过此文       
【双击鼠标左键自动滚屏】【图片上滚动鼠标滚轮变焦图片】    
 

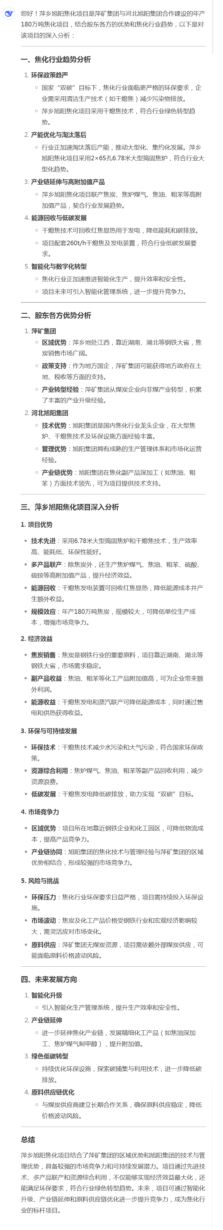
大火的DeepSeek,怎么看焦化项目?

  发表日期:2025年2月20日          【编辑录入:尹国颖



2025新春伊始


DeepSeek火爆出圈


彰显着我国创新创造活力 持续迸发!


今天,小编就建设中的


萍乡旭阳焦化项目


探询DeepSeek的看法


 



看看它是如何回答的?


 



怎么样?


很有深度吧!


未来,随着AI技术不断进步


相信它将在更多领域


发挥重要作用!


上一篇:新春奋进正当时!萍矿玻璃项目启动节后复工
下一篇:媒体聚焦|《经济日报》报道萍矿玻璃项目建设提速

 相关专题:

· 专题1信息无

· 专题2信息无
 
  热门文章:
 · 萍乡矿业集团华亿首页(中国)网页版组织结构[326009]
 · 萍乡矿业集团华亿首页(中国)网页版简介[299629]
 · 集团华亿首页(中国)网页版领导班子[278691]
 · 工程监理[251714]
 
 相关文章:

·没有相关文章

相关评论(评论内容只代表网友观点,与本站立场无关!)
相关评论无
发表、查看更多关于该信息的评论 将本信息发给好友 打印本页
我要报警
Copyright © 2001-2016 pxcoal.com, All Rights Reserved
赣ICP备16003507号
华亿首页(中国)网页版宣传部制作
E-mail:pkxcbgj@163.com Tel:0799-6582927